聚焦师生关注“急难愁盼”,将“小事情”办成“大工程”。为方便师生的出行和生活,有效解决电动车乱停乱放、违规充电的问题,减少校园充电安全隐患,给师生营造了安全、有序、美丽的美好环境。学校努力构建高质量充电基础设施体系。
今年暑假,学校完成了新能源车充电桩改造41个,在东体育场西看台的广场上特别设置了1个快充接头,充电更便捷,更快速。



41个机动车充电桩分布在:
1.体育场西面11台慢充桩,1台快充桩
2.苏友楼停车场9台慢充桩
3.行政楼停车场5台慢充桩
4.海洋科技大楼地下车库15台慢充桩

机动车充电桩点位分布图
新能源车的充电问题解决了,也不能忘记非机动车
学校在11处地点设置了521个充电插座。
分布如下:
1. 第九、十小区中间车棚 100车位
2.第二餐厅车棚 60车位
3.实训中心新车棚 10车位
4.水产与生命学院新车棚 60车位
5.爱恩学院车棚 20车位
6.第三餐厅车棚 56车位
7.行政楼车棚 15车位
8.第三教学楼车棚 60车位
9.第十四小区北面新车棚 20车位
10.第二、三小区中间车棚 80车位
11.公共实验楼车棚 40车位

非机动车充电桩点位分布图

关于爱车充电还有许多小问题?
别着急!这就为你来解答~
充电有什么小窍门吗?
一般来说,生活区夜间充电紧张、白天相对宽松,而教学区则正好相反,大家可以利用这个规律错峰充电:白天把车留在生活区内充电或是夜间在教学区充电,充电当天选择绿色出行。
充完电后也要及时挪走车,不要“占车位”哦。
新的充电设备怎么用啊?(含充电桩使用说明及小程序充电步骤图示)
充电点位能张贴了详细的使用说明,不复杂,简便快捷。
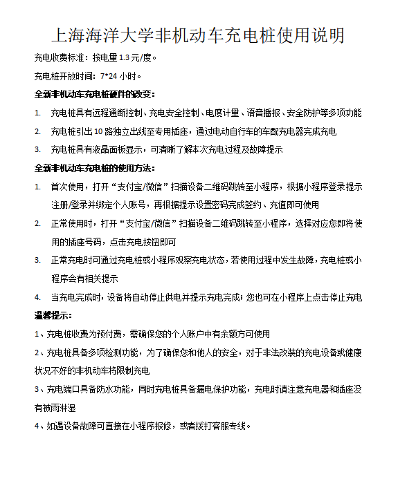
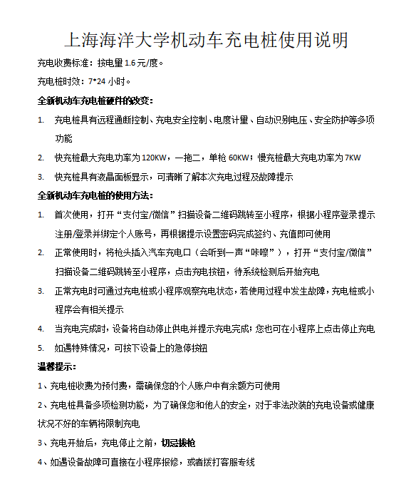
附件:充电桩使用说明

/
/

小程序充电步骤图示
01
扫下面二维码添加小程序

02
注册

03
充值

04
扫码

05
选择设备充电

06
启动/停止

07
订单查询

注:
1.小程序采用预付费模式,可以用来启动非机动车充电桩、机动车充电桩和洗浴水控器(水控器后续开放);
2.为确保安全,非机动车最大充电功率为400W(严谨非法改装);
3.为确保安全,当电网产生波动时,机动车充电将降功率运行以保护车辆;
4.机动车充电价为1.6元/度,非机动车充电价为1.3元/度。
会不会加收服务费?
不加收服务费。不加收服务费。不加收服务费。
最后
还是要提醒大家:
一
安全至上,文明充电
请勿拔正在充电的充电桩
二
车辆充满电请及时移走
不充电时请勿占用充电桩车位
共同提高充电桩利用率
三
利用小程序查询合适的充电点
请大家错峰充电哦
温馨提醒:系统调试完毕,10月10日开启扫码收费功能
